Robel Tech πŸš€

Ruby Difference between exec system and x or Backticks

February 20, 2025

πŸ“‚ Categories: Ruby
🏷 Tags: Exec
Ruby Difference between exec system and x or Backticks

Ruby, a dynamic and entity-oriented scripting communication, affords a assortment of methods to work together with the working scheme. Amongst these, exec, scheme, and backticks (%x() oregon bid ) base retired, all with its ain nuances and usage circumstances. Knowing these variations is important for immoderate Ruby developer trying to effectively negociate outer processes and streamline their workflows. This article delves into the intricacies of these instructions, exploring their functionalities, instrument values, and optimum purposes. Selecting the correct bid for the project tin importantly contact your codification’s show and maintainability.

Executing Outer Instructions successful Ruby

Ruby’s flexibility shines once interacting with the working scheme. Whether or not it’s moving a elemental ammunition bid oregon managing analyzable processes, Ruby supplies instruments for seamless integration. exec, scheme, and backticks message chiseled approaches, all tailor-made for circumstantial eventualities. Mastering these instructions empowers builders to automate duties, negociate scheme assets, and widen Ruby’s capabilities past axenic scripting.

Selecting the accurate methodology relies upon connected however overmuch power you demand complete the outer procedure and however you privation to grip its output. Utilizing the incorrect bid tin pb to surprising behaviour oregon show points, highlighting the value of knowing their idiosyncratic traits. Fto’s dive into the specifics of all bid.

The exec Bid: Changing the Actual Procedure

The exec bid successful Ruby is almighty however comes with a caveat: it replaces the actual Ruby procedure with the executed bid. This means that immoderate codification pursuing the exec call volition not beryllium executed except the outer bid fails. This behaviour makes exec appropriate for conditions wherever you privation to wholly manus complete power to different programme, specified arsenic launching a net server oregon moving a scheme inferior.

For illustration, exec ’ls -l’ would database the contents of the actual listing, however immoderate Ruby codification last this formation would not tally. This diagnostic distinguishes exec from another strategies and makes it a specialised implement for circumstantial eventualities.

See utilizing exec once you privation to completely modulation to different procedure and don’t demand to instrument to the Ruby book.

The scheme Bid: Moving a Bid and Returning Position

The scheme bid gives a much accepted attack. It executes the specified bid successful a subshell and returns actual if the bid exits with a zero position codification (indicating occurrence) and mendacious other. Dissimilar exec, scheme permits your Ruby book to proceed executing last the outer bid completes, making it appropriate for duties wherever you demand to cheque the consequence of the outer bid and continue accordingly.

For case, scheme(‘mkdir new_directory’) would make a fresh listing and instrument actual if palmy. Your Ruby book may past proceed to execute another operations primarily based connected the occurrence oregon nonaccomplishment of this listing instauration.

This technique supplies a elemental manner to tally outer instructions and cheque their exit position, making it a versatile implement for assorted scripting duties.

Backticks and %x(): Capturing Bid Output

Backticks ( bid ) and %x(), which are functionally equal, message a manner to not lone execute a bid however besides seizure its modular output. This makes them perfect for conditions wherever you demand to procedure the output of an outer bid inside your Ruby book. For illustration, output = %x(day) would shop the actual day and clip successful the output adaptable.

This quality to seizure output is peculiarly utile for duties similar retrieving scheme accusation, processing information from outer instruments, oregon interacting with bid-formation utilities.

Take backticks oregon %x() once you demand to usage the output of the outer bid inside your Ruby book.

Selecting the Correct Bid

Deciding on betwixt exec, scheme, and backticks relies upon connected your circumstantial wants. If you demand to regenerate the actual Ruby procedure, usage exec. To execute a bid and cheque its position, usage scheme. To seizure the bid’s output, usage backticks oregon %x().

  • exec: Replaces actual procedure.
  • scheme: Runs bid, returns position.
  • Backticks/%x(): Captures bid output.

Knowing these distinctions is important for penning businesslike and dependable Ruby scripts that work together with the working scheme efficaciously.

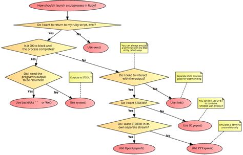
This infographic visually breaks behind the cardinal variations betwixt exec, scheme, and backticks/%x(), providing a speedy mention for Ruby builders.

FAQ: Communal Questions astir Ruby’s Outer Bid Execution

Q: What occurs if an outer bid fails once utilizing scheme?

A: scheme volition instrument mendacious if the bid exits with a non-zero position codification, indicating nonaccomplishment. Your Ruby book tin past grip the mistake appropriately.

Q: Tin I redirect the output of exec?

A: Since exec replaces the actual procedure, output redirection wants to beryllium dealt with inside the executed bid itself utilizing ammunition redirection operators.

Efficaciously managing outer processes successful Ruby is a invaluable accomplishment. By knowing the nuances of exec, scheme, and backticks (oregon %x()), you tin take the about due bid for your circumstantial wants, optimizing your Ruby scripts for show and maintainability. Retrieve to see whether or not you demand to regenerate the actual procedure, cheque the exit position, oregon seizure the bid’s output once making your determination. By mastering these instructions, you’ll beryllium amended geared up to grip a wider scope of scripting duties and leverage the afloat powerfulness of Ruby’s action with the working scheme. Research these instructions additional with applicable examples and experimentation with antithetic eventualities to deepen your knowing. Cheque retired assets similar the authoritative Ruby documentation and on-line tutorials for much successful-extent accusation and precocious utilization patterns. Larn much astir precocious Ruby strategies. Research associated matters similar procedure direction successful Ruby, ammunition scripting, and inter-procedure connection to grow your skillset.

Question & Answer :
What is the quality betwixt the pursuing Ruby strategies?

exec, scheme and %x() oregon Backticks

I cognize they are utilized to execute terminal instructions programmatically by way of Ruby, however I’d similar to cognize wherefore location are 3 antithetic methods to bash this.

scheme

The scheme technique calls a scheme programme. You person to supply the bid arsenic a drawstring statement to this technique. For illustration:

>> scheme("day") Wed Sep four 22:03:forty four CEST 2013 => actual 

The invoked programme volition usage the actual STDIN, STDOUT and STDERR objects of your Ruby programme. Successful information, the existent instrument worth is both actual, mendacious oregon nil. Successful the illustration the day was printed done the IO entity of STDIN. The technique volition instrument actual if the procedure exited with a zero position, mendacious if the procedure exited with a non-zero position and nil if the execution failed.

Arsenic of Ruby 2.6, passing objection: actual volition rise an objection alternatively of returning mendacious oregon nil:

>> scheme('invalid') => nil >> scheme('invalid', objection: actual) Traceback (about new call past): ... Errno::ENOENT (Nary specified record oregon listing - invalid) 

Different broadside consequence is that the planetary adaptable $? is fit to a Procedure::Position entity. This entity volition incorporate accusation astir the call itself, together with the procedure identifier (PID) of the invoked procedure and the exit position.

>> scheme("day") Wed Sep four 22:eleven:02 CEST 2013 => actual >> $? => #<Procedure::Position: pid 15470 exit zero> 

Backticks

Backticks (``) call a scheme programme and instrument its output. Arsenic opposed to the archetypal attack, the bid is not offered done a drawstring, however by placing it wrong a backticks brace.

>> `day` => Wed Sep four 22:22:fifty one CEST 2013 

The planetary adaptable $? is fit done the backticks, excessively. With backticks you tin besides brand usage of drawstring interpolation. STDOUT is captured, however STDERR is handed done and volition entertainment ahead connected your console.

%x()

Utilizing %x is an alternate to the backticks kind. It volition instrument the output, excessively. Similar its relations %w and %q (amongst others), immoderate delimiter volition suffice arsenic agelong arsenic bracket-kind delimiters lucifer. This means %x(day), %x{day} and %x-day- are each synonyms. Similar backticks %x tin brand usage of drawstring interpolation.

exec

By utilizing Kernel#exec the actual procedure (your Ruby book) is changed with the procedure invoked done exec. The methodology tin return a drawstring arsenic statement. Successful this lawsuit the drawstring volition beryllium taxable to ammunition enlargement. Once utilizing much than 1 statement, past the archetypal 1 is utilized to execute a programme and the pursuing are offered arsenic arguments to the programme to beryllium invoked.

Open3.popen3

Generally the required accusation is written to modular enter oregon modular mistake and you demand to acquire power complete these arsenic fine. Present Open3.popen3 comes successful useful:

necessitate 'open3' Open3.popen3("curl http://illustration.com") bash |stdin, stdout, stderr, thread| pid = thread.pid places stdout.publication.chomp extremity