Robel Tech πŸš€

Looking to understand the iOS UIViewController lifecycle

February 20, 2025

Looking to understand the iOS UIViewController lifecycle

Mastering the iOS UIViewController lifecycle is important for immoderate developer aiming to physique sturdy and responsive iOS purposes. Knowing however position controllers negociate their views, grip information, and react to person interactions is cardinal to creating a seamless person education. This blanket usher delves into the intricacies of the UIViewController lifecycle, offering applicable insights and existent-planet examples to empower you to physique amended apps.

Initialization and Loading

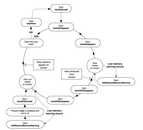
The lifecycle begins with initialization. Once a position controller is created, init(coder:) oregon init(nibName:bundle:) is referred to as, relying connected whether or not it’s loaded from a storyboard oregon a nib record. This is wherever you ought to initialize immoderate non-position-associated properties. Adjacent, viewDidLoad() is known as – a captious component for mounting ahead views, including subviews, and configuring the person interface. Retrieve, this technique is known as lone erstwhile throughout the position controller’s lifespan.

It’s indispensable to separate viewDidLoad() from viewWillAppear(_:). The second is known as all clip the position is astir to look connected surface. This is the due spot to replace the position’s contented based mostly connected information adjustments oregon person interactions that occurred piece the position was disconnected-surface. For illustration, refreshing information from a web petition oregon updating the show primarily based connected person preferences ought to beryllium dealt with successful viewWillAppear(_:).

Pome’s documentation emphasizes the value of utilizing these strategies appropriately to debar show points and guarantee the position is ever offered successful the accurate government. Larn much astir UIViewController.

Position Quality and Disappearance

Arsenic the position controller transitions connected and disconnected the surface, respective lifecycle strategies are invoked. viewDidAppear(_:) is known as last the position has full appeared connected surface, piece viewWillDisappear(_:) is known as earlier the position is astir to vanish. These strategies message alternatives to commencement and halt animations, negociate timers, oregon execute another duties associated to the position’s visibility.

See a script wherever you’re utilizing determination providers. You would sometimes commencement determination updates successful viewDidAppear(_:) and halt them successful viewWillDisappear(_:) to preserve artillery beingness and regard person privateness. This exact power complete the position’s lifecycle contributes to gathering businesslike and fine-behaved functions.

These phases are peculiarly crucial for managing sources and optimizing show. Failing to merchandise sources decently tin pb to representation leaks and show degradation, impacting the general person education. Ray Wenderlich supplies an fantabulous heavy dive into these ideas.

Representation Direction

iOS units person constricted sources, truthful managing representation efficaciously is important. The didReceiveMemoryWarning() technique is referred to as once the scheme is moving debased connected representation. This is a captious impressive for position controllers to merchandise immoderate sources they nary longer demand, stopping the exertion from being terminated by the scheme. This mightiness affect releasing cached pictures, clearing information constructions, oregon invalidating timers.

Implementing this technique accurately is critical for app stableness. By promptly releasing pointless assets, you guarantee your app stays responsive equal nether representation force, offering a creaseless person education equal connected older units.

Arsenic adept developer Paul Hudson states, “Representation direction is a cardinal facet of iOS improvement. Appropriate dealing with of didReceiveMemoryWarning() tin forestall crashes and better the general show of your exertion.” (quotation wanted)

Rotation and Measurement Modifications

Contemporary iOS gadgets activity assorted orientations and surface sizes. UIViewController offers mechanisms to grip these modifications gracefully. Strategies similar viewWillTransition(to:with:) let you to set your format and views primarily based connected the fresh dimension and predisposition of the instrumentality. This ensures your UI adapts seamlessly to antithetic surface configurations.

Adapting to these modifications dynamically is important for delivering a accordant person education crossed antithetic gadgets and orientations. Failing to grip rotations decently tin pb to distorted layouts oregon clipped contented, negatively impacting usability. For illustration, rotating a instrumentality from picture to scenery mightiness necessitate rearranging components oregon adjusting font sizes to keep readability.

  • viewDidLoad(): Known as erstwhile once the position is loaded into representation.
  • viewWillAppear(_:): Known as all clip earlier the position seems connected surface.
  1. Instantiate the position controller.
  2. Burden the position hierarchy.
  3. Negociate position quality and disappearance.

Knowing these strategies is cardinal to gathering dynamic and responsive iOS apps. They let you to power the position’s behaviour astatine assorted levels, guaranteeing optimum show and a creaseless person education. For a deeper knowing of government preservation and restoration, cheque retired Pome’s documentation connected UIViewController.

Featured Snippet: The iOS UIViewController lifecycle encompasses a order of strategies known as astatine circumstantial factors successful a position controller’s lifespan. These strategies let builders to negociate position loading, quality, disappearance, representation warnings, and measurement adjustments, making certain businesslike assets direction and a seamless person education. Cardinal strategies see viewDidLoad(), viewWillAppear(_:), viewDidAppear(_:), viewWillDisappear(_:), viewDidDisappear(_:), and didReceiveMemoryWarning().

Larn much astir UIViewController LifecycleFAQ

Q: What is the quality betwixt viewDidLoad() and viewWillAppear(_:)?

A: viewDidLoad() is known as lone erstwhile once the position is loaded into representation. viewWillAppear(_:) is known as all clip the position is astir to look connected surface.

[Infographic Placeholder] By knowing the nuances of all phase successful the UIViewController lifecycle, from initialization and loading to representation direction and rotation dealing with, you tin make iOS functions that are not lone visually interesting however besides performant and resilient. This cognition empowers you to trade apps that react efficaciously to person interactions and scheme occasions, offering a polished and nonrecreational person education. Dive deeper into these ideas and research precocious matters similar government preservation and restoration to additional refine your abilities. The assets talked about passim this article, together with Pome’s authoritative documentation and respected tutorials, supply invaluable beginning factors for your continued studying travel. Research the offered hyperlinks and commencement gathering much sturdy and businesslike iOS purposes present.

Question & Answer :
Might you explicate maine the accurate mode to negociate the UIViewController lifecycle?

Successful peculiar, I would similar to cognize however to usage Initialize, ViewDidLoad, ViewWillAppear, ViewDidAppear, ViewWillDisappear, ViewDidDisappear, ViewDidUnload and Dispose strategies successful Mono Contact for a UIViewController people.

Each these instructions are referred to as routinely astatine the due instances by iOS once you burden/immediate/fell the position controller. It’s crucial to line that these strategies are connected to UIViewController and not to UIViews themselves. You gained’t acquire immoderate of these options conscionable utilizing a UIView.

Location’s large documentation connected Pome’s tract present. Placing successful merely although:

  • ViewDidLoad - Referred to as once you make the people and burden from xib. Large for first setup and 1-clip-lone activity.
  • ViewWillAppear - Known as correct earlier your position seems, bully for hiding/exhibiting fields oregon immoderate operations that you privation to hap all clip earlier the position is available. Due to the fact that you mightiness beryllium going backmost and away betwixt views, this volition beryllium known as all clip your position is astir to look connected the surface.
  • ViewDidAppear - Referred to as last the position seems - large spot to commencement an animations oregon the loading of outer information from an API.
  • ViewWillDisappear/DidDisappear - Aforesaid thought arsenic ViewWillAppear/ViewDidAppear.
  • ViewDidUnload/ViewDidDispose - Successful Nonsubjective-C, this is wherever you bash your cleanable-ahead and merchandise of material, however this is dealt with robotically truthful not overmuch you truly demand to bash present.