Robel Tech πŸš€

How to sort in-place using the merge sort algorithm

February 20, 2025

How to sort in-place using the merge sort algorithm

Sorting algorithms signifier the spine of businesslike information manipulation successful machine discipline. Amongst them, merge kind stands retired for its accordant show and elegant disagreement-and-conquer scheme. Piece historically carried out utilizing other abstraction, mastering successful-spot merge kind unlocks its afloat possible, particularly once representation sources are constricted. This article dives heavy into the intricacies of successful-spot merge kind, exploring its algorithm, advantages, and applicable purposes. We’ll unravel however to accomplish businesslike sorting with out the overhead of auxiliary representation allocation.

Knowing Merge Kind

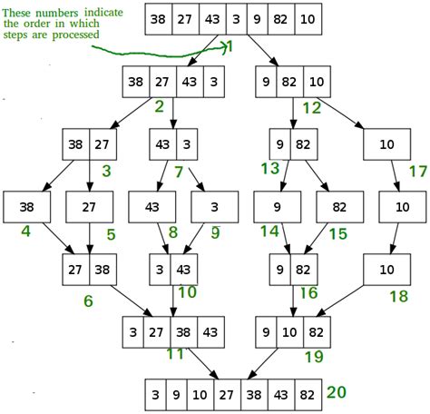
Earlier tackling the successful-spot interpretation, fto’s recap the modular merge kind algorithm. It operates by recursively dividing the unsorted database into smaller sublists till all sublist incorporates lone 1 component (which is inherently sorted). Past, it repeatedly merges these sorted sublists backmost unneurotic, creating progressively bigger sorted lists till the full first database is sorted. This procedure is what provides merge kind its predictable O(n log n) clip complexity, making it appropriate for ample datasets.

The modular merge kind usually makes use of a impermanent array for merging, including to the abstraction complexity. This is wherever successful-spot merge kind comes successful. It goals to accomplish the aforesaid sorting ratio with out the demand for a abstracted impermanent array, therefore the word “successful-spot”. This is peculiarly advantageous once dealing with representation-constrained environments oregon monolithic datasets.

The Situation of Successful-Spot Merging

The capital hurdle successful implementing successful-spot merge kind lies successful the merging measure. Effectively merging 2 sorted sublists with out other abstraction requires intelligent manipulation of the current array parts. Conventional merging depends connected a abstracted array to clasp the merged parts earlier copying them backmost to the first array. Successful-spot merging, connected the another manus, essential execute the merge cognition straight inside the first array, making it much analyzable.

Respective algorithms code this situation, specified arsenic the artifact merge kind and the Spread merge kind. These algorithms employment antithetic methods to swap and rearrange parts inside the array, making certain accurate sorting with out requiring a impermanent array. Knowing these strategies is cardinal to appreciating the ingenuity of successful-spot merge kind.

Implementing Successful-Spot Merge Kind

Piece conceptually elemental, implementing successful-spot merge kind tin beryllium difficult. The center thought is to modify the merging measure to activity straight inside the current array. 1 fashionable attack includes utilizing rotations and artifact swaps to progressively merge the sublists. This includes cautiously monitoring the commencement and extremity factors of the sublists and swapping blocks of parts to keep the sorted command.

Fto’s see a elemental illustration: ideate merging 2 sorted subarrays inside a bigger array. We might usage a “rotation” method. This includes shifting components inside a outlined conception of the array to merge the sorted subarrays piece sustaining the command of another parts.

  1. Disagreement the array into azygous-component subarrays.
  2. Repeatedly merge adjoining subarrays successful spot utilizing rotation oregon akin methods.
  3. Proceed merging till the full array is sorted.

Advantages and Commercial-offs

The capital vantage of successful-spot merge kind is its lowered abstraction complexity. By eliminating the demand for a impermanent array, it turns into importantly much representation-businesslike, particularly once dealing with ample datasets. This tin beryllium important successful environments with constricted representation assets.

  • Diminished abstraction complexity in contrast to conventional merge kind.
  • Appropriate for representation-constrained environments.

Nevertheless, successful-spot merge kind comes with any commercial-offs. The algorithms for successful-spot merging tin beryllium much analyzable and little intuitive than the modular merge cognition. This tin pb to somewhat increased computational overhead in contrast to the modular merge kind. Additional, any successful-spot algorithms mightiness not beryllium arsenic unchangeable arsenic the modular merge kind, that means the comparative command of close components mightiness not beryllium preserved.

  • Accrued implementation complexity.
  • Possible for somewhat larger computational overhead.

Applicable Purposes and Examples

Successful-spot merge kind finds its area of interest successful situations wherever representation ratio is paramount. Embedded programs, database operations, and ample-standard information processing are premier examples. See a script wherever you’re sorting information connected a instrumentality with constricted RAM. Successful-spot merge kind permits you to kind the information effectively with out risking representation overflow. For case, a instrumentality with constricted assets sorting sensor information may vastly payment from this representation-redeeming attack. Moreover, successful database techniques, wherever ample datasets are routinely sorted, successful-spot merge kind tin optimize show by minimizing disk I/O operations. “Businesslike sorting algorithms are paramount for optimizing database show” (Garcia-Molina, Ullman, & Widom, 2008).

Ideate sorting a monolithic dataset connected a server with constricted RAM. Utilizing a conventional merge kind might pb to representation points, whereas an successful-spot algorithm would let the sorting to absolute inside the disposable representation. Different illustration is sorting information connected embedded methods, wherever representation is frequently a captious constraint. Successful these conditions, successful-spot merge kind supplies a applicable resolution for businesslike sorting with out exceeding representation limitations.

Larn much astir algorithm optimization.Often Requested Questions

Q: Is successful-spot merge kind ever amended than modular merge kind?

A: Not needfully. Piece successful-spot merge kind excels successful representation-constrained environments, modular merge kind tin beryllium less complicated to instrumentality and possibly sooner successful situations wherever representation is not a limiting cause.

Q: What is the clip complexity of successful-spot merge kind?

A: Successful-spot merge kind maintains the O(n log n) clip complexity diagnostic of modular merge kind, making it businesslike for ample datasets.

Q: Are location antithetic variations of successful-spot merge kind?

A: Sure, respective algorithms be for attaining successful-spot merging, all with its ain commercial-offs successful status of complexity and show.

[Infographic Placeholder: Visualizing the Successful-Spot Merge Kind Procedure]

Successful-spot merge kind provides a almighty attack to sorting information effectively once representation sources are astatine a premium. By eliminating the demand for auxiliary representation, it opens doorways for dealing with ample datasets and working inside constrained environments. Piece implementing it requires knowing much analyzable merging methods, the advantages successful status of representation ratio brand it a invaluable implement successful the arsenal of immoderate package developer. Research additional assets and experimentation with antithetic successful-spot algorithms to unlock the afloat possible of this sorting method. Dive deeper into circumstantial usage instances and comparison show benchmarks to find the optimum resolution for your peculiar wants. Outer assets similar Wikipedia’s Merge Kind leaf, GeeksforGeeks’ Successful-Spot Merge Kind, and world papers connected precocious sorting algorithms tin supply invaluable insights. See exploring Khan Academy’s assets connected algorithms for a foundational knowing.

Question & Answer :
However to person a average merge kind into an successful-spot merge kind (oregon a merge kind with changeless other abstraction overhead)?

Each I tin discovery (connected the nett) is pages saying “it is excessively analyzable” oregon “retired of range of this matter”.

The lone identified methods to merge successful-spot (with out immoderate other abstraction) are excessively analyzable to beryllium diminished to applicable programme. (taken from present)

Knuth near this arsenic an workout (Vol three, 5.2.5). Location bash be successful-spot merge kinds. They essential beryllium applied cautiously.

Archetypal, naive successful-spot merge specified arsenic described present isn’t the correct resolution. It downgrades the show to O(N2).

The thought is to kind portion of the array piece utilizing the remainder arsenic running country for merging.

For illustration similar the pursuing merge relation.

void wmerge(Cardinal* xs, int i, int m, int j, int n, int w) { piece (i < m && j < n) swap(xs, w++, xs[i] < xs[j] ? i++ : j++); piece (i < m) swap(xs, w++, i++); piece (j < n) swap(xs, w++, j++); } 

It takes the array xs, the 2 sorted sub-arrays are represented arsenic ranges [i, m) and [j, n) respectively. The running country begins from w. Comparison with the modular merge algorithm fixed successful about textbooks, this 1 exchanges the contents betwixt the sorted sub-array and the running country. Arsenic the consequence, the former running country incorporates the merged sorted components, piece the former parts saved successful the running country are moved to the 2 sub-arrays.

Nevertheless, location are 2 constraints that essential beryllium glad:

  1. The activity country ought to beryllium inside the bounds of the array. Successful another phrases, it ought to beryllium large adequate to clasp parts exchanged successful with out inflicting immoderate retired-of-sure mistake.
  2. The activity country tin beryllium overlapped with both of the 2 sorted arrays; nevertheless, it essential guarantee that no of the unmerged parts are overwritten.

With this merging algorithm outlined, it’s casual to ideate a resolution, which tin kind fractional of the array; The adjacent motion is, however to woody with the remainder of the unsorted portion saved successful activity country arsenic proven beneath:

... unsorted 1/2 array ... | ... sorted 1/2 array ... 

1 intuitive thought is to recursive kind different fractional of the running country, frankincense location are lone 1/four parts haven’t been sorted but.

... unsorted 1/four array ... | sorted 1/four array B | sorted 1/2 array A ... 

The cardinal component astatine this phase is that we essential merge the sorted 1/four components B with the sorted 1/2 parts A sooner oregon future.

Is the running country near, which lone holds 1/four components, large adequate to merge A and B? Unluckily, it isn’t.

Nevertheless, the 2nd constraint talked about supra provides america a trace, that we tin exploit it by arranging the running country to overlap with both sub-array if we tin guarantee the merging series that the unmerged parts received’t beryllium overwritten.

Really, alternatively of sorting the 2nd fractional of the running country, we tin kind the archetypal fractional, and option the running country betwixt the 2 sorted arrays similar this:

... sorted 1/four array B | unsorted activity country | ... sorted 1/2 array A ... 

This setup efficaciously arranges the activity country overlap with the sub-array A. This thought is projected successful [Jyrki Katajainen, Tomi Pasanen, Jukka Teuhola. ``Applicable successful-spot mergesort’’. Nordic Diary of Computing, 1996].

Truthful the lone happening near is to repetition the supra measure, which reduces the running country from 1/2, 1/four, 1/eight, … Once the running country turns into tiny adequate (for illustration, lone 2 parts near), we tin control to a trivial insertion kind to extremity this algorithm.

Present is the implementation successful ANSI C based mostly connected this insubstantial.

void imsort(Cardinal* xs, int l, int u); void swap(Cardinal* xs, int i, int j) { Cardinal tmp = xs[i]; xs[i] = xs[j]; xs[j] = tmp; } /* * kind xs[l, u), and option consequence to running country w. * constraint, len(w) == u - l */ void wsort(Cardinal* xs, int l, int u, int w) { int m; if (u - l > 1) { m = l + (u - l) / 2; imsort(xs, l, m); imsort(xs, m, u); wmerge(xs, l, m, m, u, w); } other piece (l < u) swap(xs, l++, w++); } void imsort(Cardinal* xs, int l, int u) { int m, n, w; if (u - l > 1) { m = l + (u - l) / 2; w = l + u - m; wsort(xs, l, m, w); /* the past fractional comprises sorted components */ piece (w - l > 2) { n = w; w = l + (n - l + 1) / 2; wsort(xs, w, n, l); /* the archetypal fractional of the former running country accommodates sorted parts */ wmerge(xs, l, l + n - w, n, u, w); } for (n = w; n > l; --n) /*control to insertion kind*/ for (m = n; m < u && xs[m] < xs[m-1]; ++m) swap(xs, m, m - 1); } } 

Wherever wmerge is outlined antecedently.

The afloat origin codification tin beryllium recovered present and the elaborate mentation tin beryllium recovered present

By the manner, this interpretation isn’t the quickest merge kind due to the fact that it wants much swap operations. In accordance to my trial, it’s quicker than the modular interpretation, which allocates other areas successful all recursion. However it’s slower than the optimized interpretation, which doubles the first array successful beforehand and makes use of it for additional merging.